2024年8月13日,云南省公路學會下發了《關于發布 2024 年度 云南交通科學技術獎獲獎項目的通知》(云公學字(2024)第 024 號)、《關于公布 2024年云南公路交通優秀勘察獎、 優秀設計獎、工程咨詢獎獲獎項目的通知》(云公學字(2024)第 025 號),集團斬獲了6項云南交通科學技術獎,1項云南公路交通優秀勘察獎。
云南交通科學技術獎

云南交通優秀勘察獎

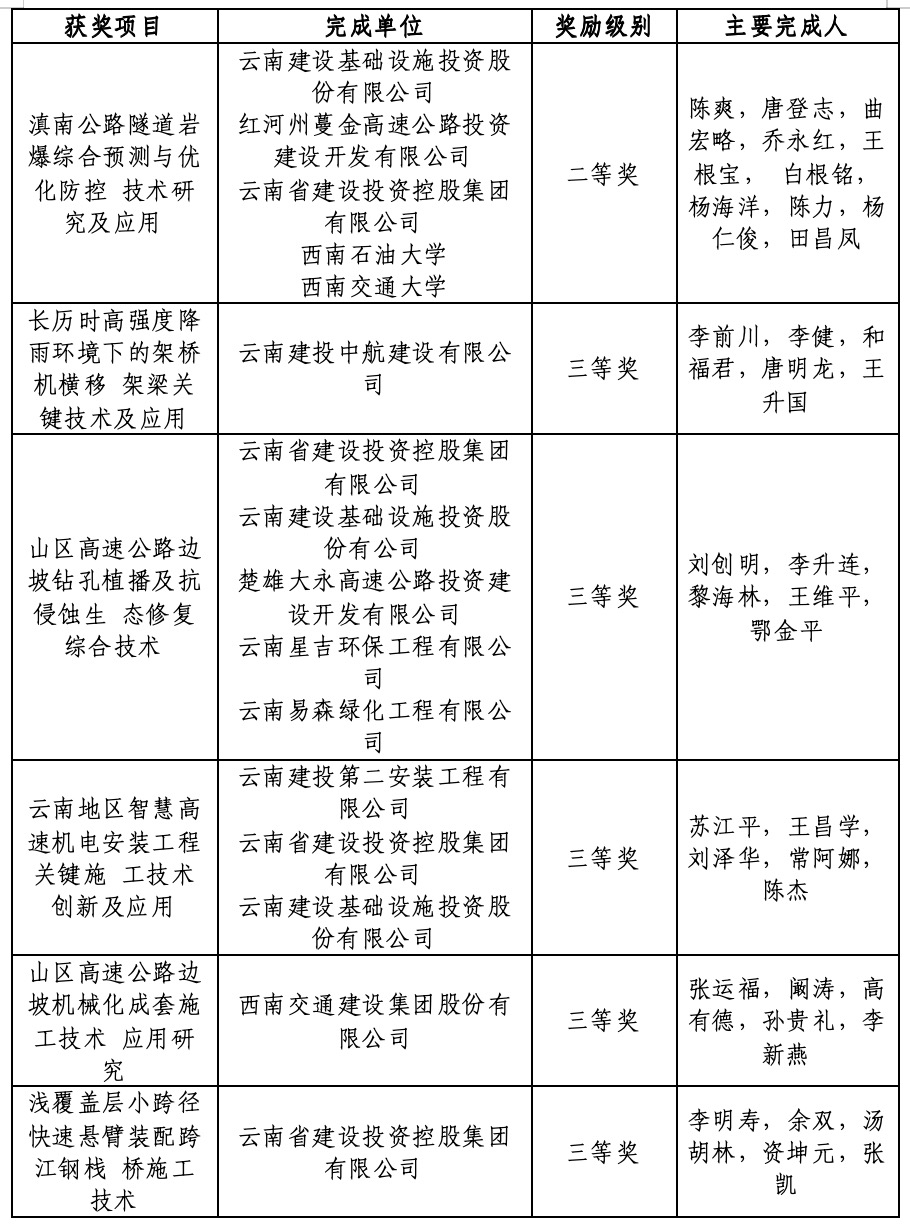
其中,“高原深切峽谷獨塔大跨徑懸索橋全壽命周期智慧建造技術”榮獲云南交通科學技術二等獎;“長歷時高強度降雨環境下的架橋機橫移架梁關鍵技術及應用”、“山區高速公路邊坡鉆孔植播及抗侵蝕生態修復綜合技術”、“云南地區智慧高速機電安裝工程關鍵施工技術創新及應用”,“山區高速公路邊坡機械化成套施工技術應用研究”、“淺覆蓋層小跨徑快速懸臂裝配跨江鋼棧橋施工技術”榮獲云南交通科學技術三等獎,實現了集團在該項獎數量上的新突破。
“怒江州易地扶貧搬遷公共基礎設施配套美麗公路南 延線道路項目勘察工程”榮獲云南交通優秀勘察獎二等獎,實現了集團在該獎上項零的突破。
此次獲獎體現了集團踔厲奮發、勇毅前行,繼續發揚求真務實、勇攀高峰的科學精神,圍繞交通運輸行業發展的重大工程和工程科技前沿,攻克關鍵核心技術能力,推動科技成果轉化應用,增強企業核心競爭力,充分發揮了省屬企業創新“主陣地”的作用,解決了行業關鍵核心技術“卡脖子”難題,為集團內涵式高質量發展和技術進步貢獻出了新的智慧和力量。
【記者:常阿娜 責任編輯:蘇粲 朱國亮】